雷竞技raybet官网入口 院长信箱 党外人士建言献策信箱
2018“格林兄弟杯”中国(大学生)橱窗设计大赛于5月18日在北京落下帷幕,在当晚举行的尚坤塬·2018中国国际大学生时装周颁奖典礼上,我院黄容海老师指导的14服装展示班两位学生的参赛作品狂揽4项大奖。林旭环同学的作品《昨日世界》荣获银奖和最佳效果图奖;俞易辰同学的作品《迷恋》荣获铜奖和最佳人气奖。 银奖、最佳效果图奖:雷竞技raybet官网入口《昨日世界》 参赛学生:林旭环 铜奖、最佳人气奖:雷竞技raybet官网入口《迷恋—装置艺术的启发》 参赛学生:俞易辰 本次大赛由中国服装设计师协会和深圳市格林兄弟科技有限公司共同主办,中国服装设计师协会陈列设计专业委员会、中国服装设计师协会培训中心承办,自2018年3月5日启动,共收到包括来自东华大学、武汉纺织大学、北京工业大学等全国32所院校推荐的235份参评作品。初评经网络大众投票、陈列设计专业委员会评审团投票、专家评委投票,最终来自13所院校的15个优秀作品入围。他们集结在北京制作1:1实物橱窗,在尚坤塬·2018中国国际大学生时装周主场七九罐内,与中国国际知名服装(服饰)优秀作品展一起呈现,成为2018中国大学生时装周上一个新的亮点。 大赛组委会特别邀请了清华大学美术学院教授肖文陵先生、日本VMD专家桂川先生、时装集团执行出版人《时装男士》杂志主编王韶辉先生、上海视觉艺术学院副教授马旭东先生、雷竞技raybet官网入口副教授韩阳先生、九派壹线咨询有限公司首席管理顾问邵立刚先生和宝姿时装视觉营销总监葛京伟先生等组成的专家评审团,根据现场实体橱窗,结合初评入围设计效果图,最终评选出金奖1名、银奖2名、铜奖2名、最佳商业价值奖1名,最佳人气奖1名,最佳效果图奖1名。8个大奖,我院参赛选手两次登台,捧走一半奖杯,显示了展示专业方向学生的实力。
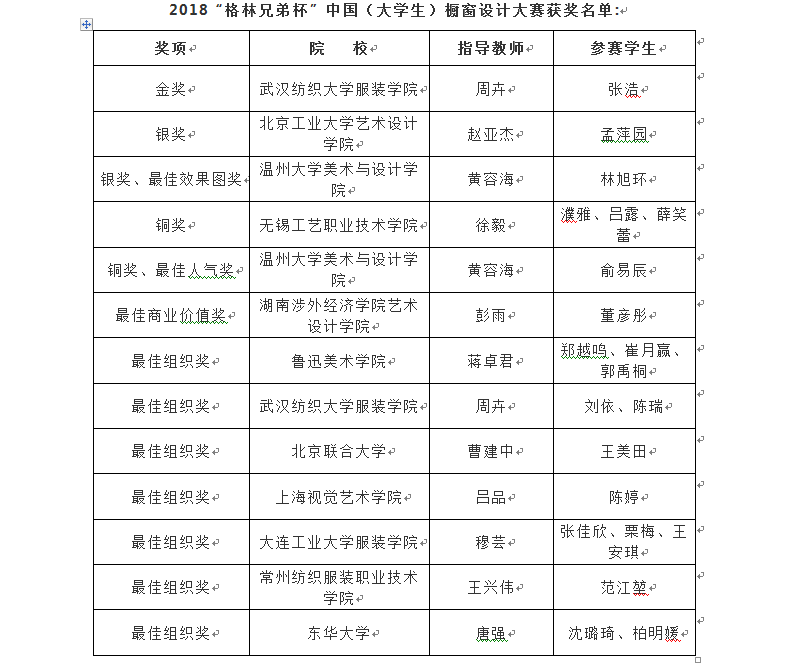
2018“格林兄弟杯”中国(大学生)橱窗设计大赛于5月18日在北京落下帷幕,在当晚举行的尚坤塬·2018中国国际大学生时装周颁奖典礼上,我院黄容海老师指导的14服装展示班两位学生的参赛作品狂揽4项大奖。林旭环同学的作品《昨日世界》荣获银奖和最佳效果图奖;俞易辰同学的作品《迷恋》荣获铜奖和最佳人气奖。
银奖、最佳效果图奖:雷竞技raybet官网入口《昨日世界》
参赛学生:林旭环
铜奖、最佳人气奖:雷竞技raybet官网入口《迷恋—装置艺术的启发》
参赛学生:俞易辰
本次大赛由中国服装设计师协会和深圳市格林兄弟科技有限公司共同主办,中国服装设计师协会陈列设计专业委员会、中国服装设计师协会培训中心承办,自2018年3月5日启动,共收到包括来自东华大学、武汉纺织大学、北京工业大学等全国32所院校推荐的235份参评作品。初评经网络大众投票、陈列设计专业委员会评审团投票、专家评委投票,最终来自13所院校的15个优秀作品入围。他们集结在北京制作1:1实物橱窗,在尚坤塬·2018中国国际大学生时装周主场七九罐内,与中国国际知名服装(服饰)优秀作品展一起呈现,成为2018中国大学生时装周上一个新的亮点。
大赛组委会特别邀请了清华大学美术学院教授肖文陵先生、日本VMD专家桂川先生、时装集团执行出版人《时装男士》杂志主编王韶辉先生、上海视觉艺术学院副教授马旭东先生、雷竞技raybet官网入口副教授韩阳先生、九派壹线咨询有限公司首席管理顾问邵立刚先生和宝姿时装视觉营销总监葛京伟先生等组成的专家评审团,根据现场实体橱窗,结合初评入围设计效果图,最终评选出金奖1名、银奖2名、铜奖2名、最佳商业价值奖1名,最佳人气奖1名,最佳效果图奖1名。8个大奖,我院参赛选手两次登台,捧走一半奖杯,显示了展示专业方向学生的实力。